清静生产
主要通知!2022年企业清静生产用度提取和使用最新政策解读
宣布时间:2022-06-16
宣布者:wm视讯物流
阅读 : 19724
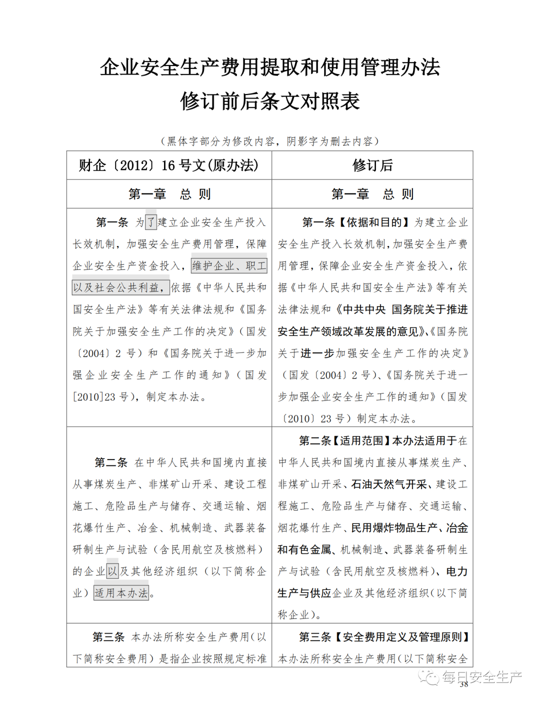
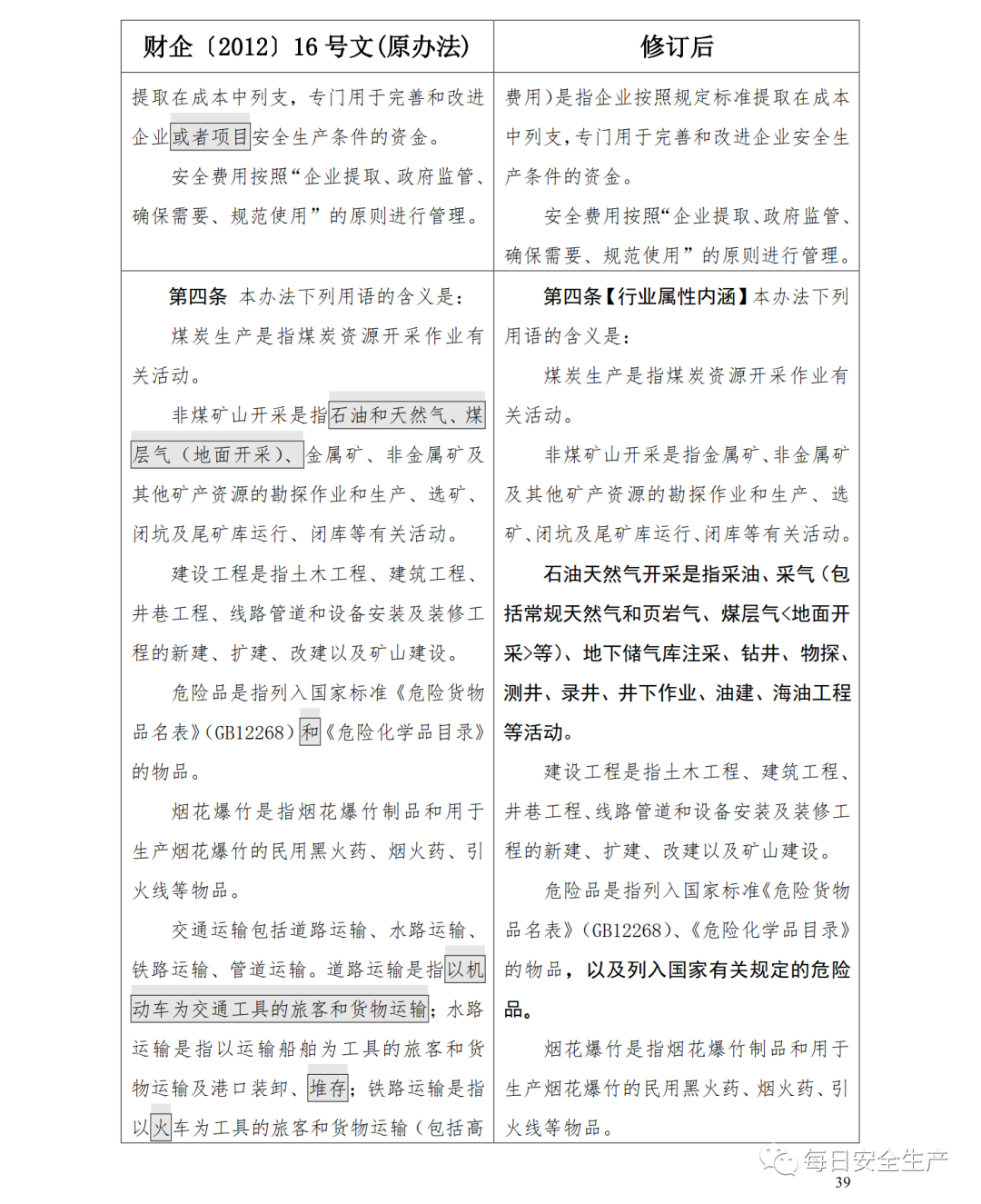
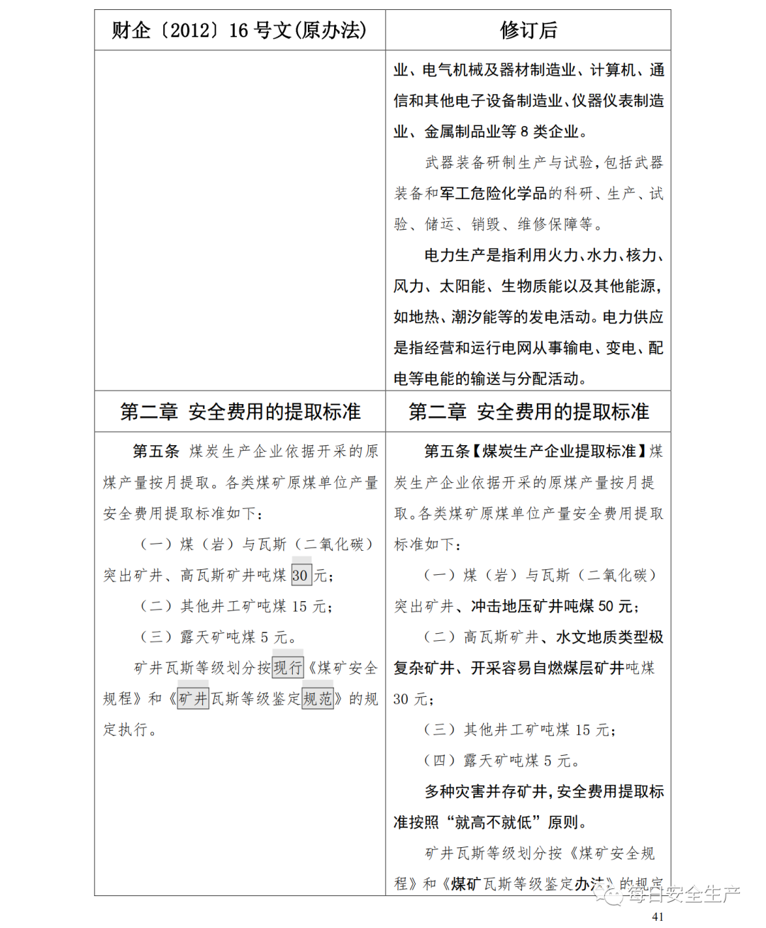
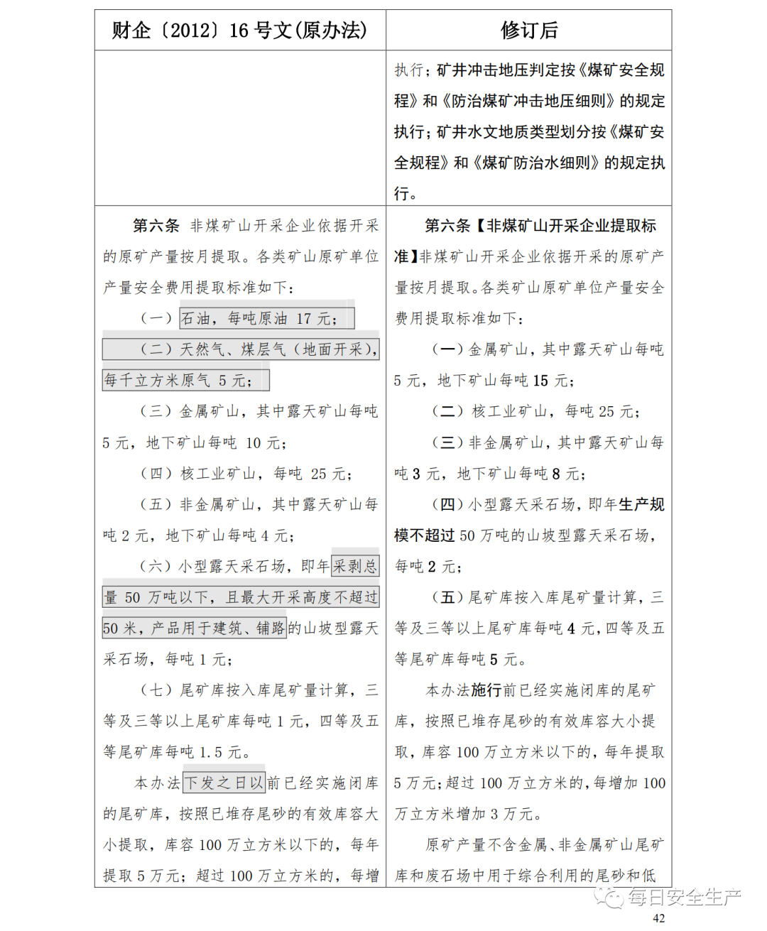
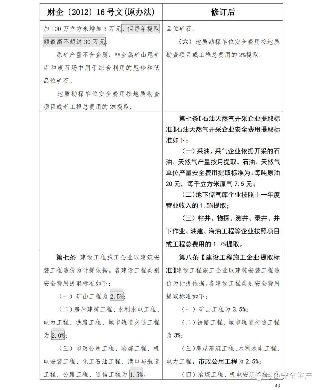
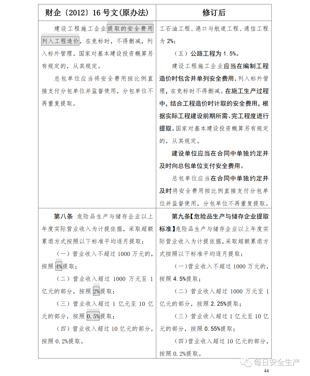
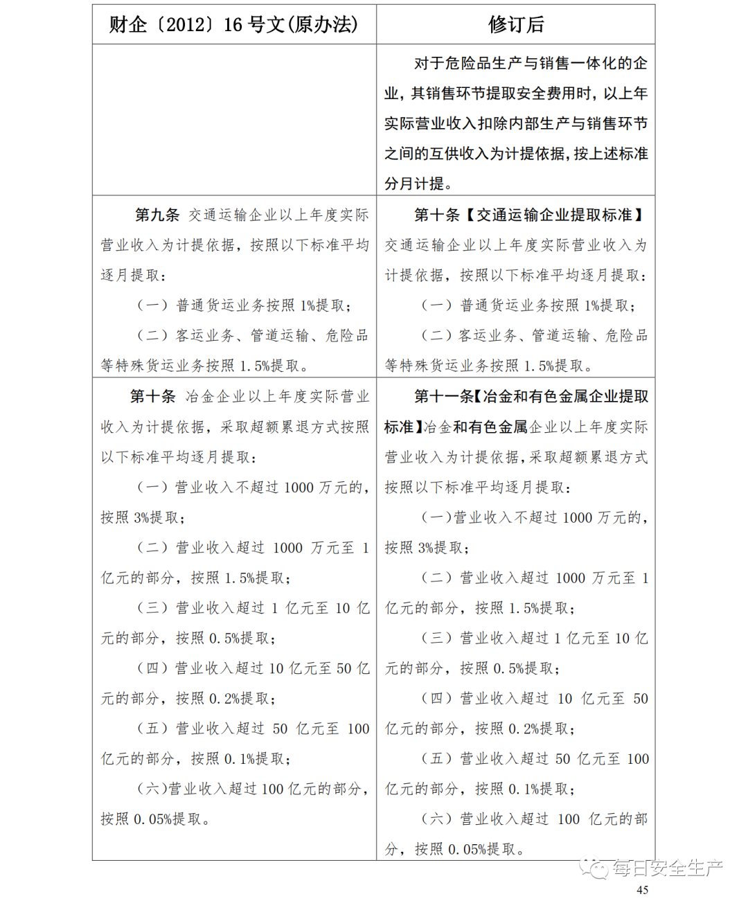
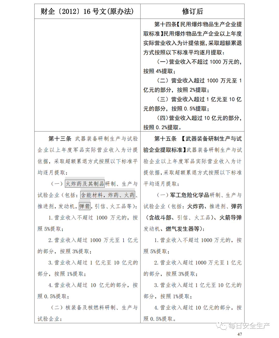
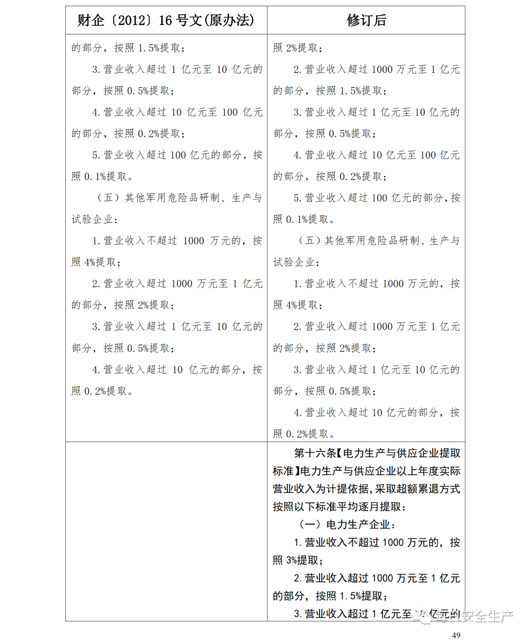
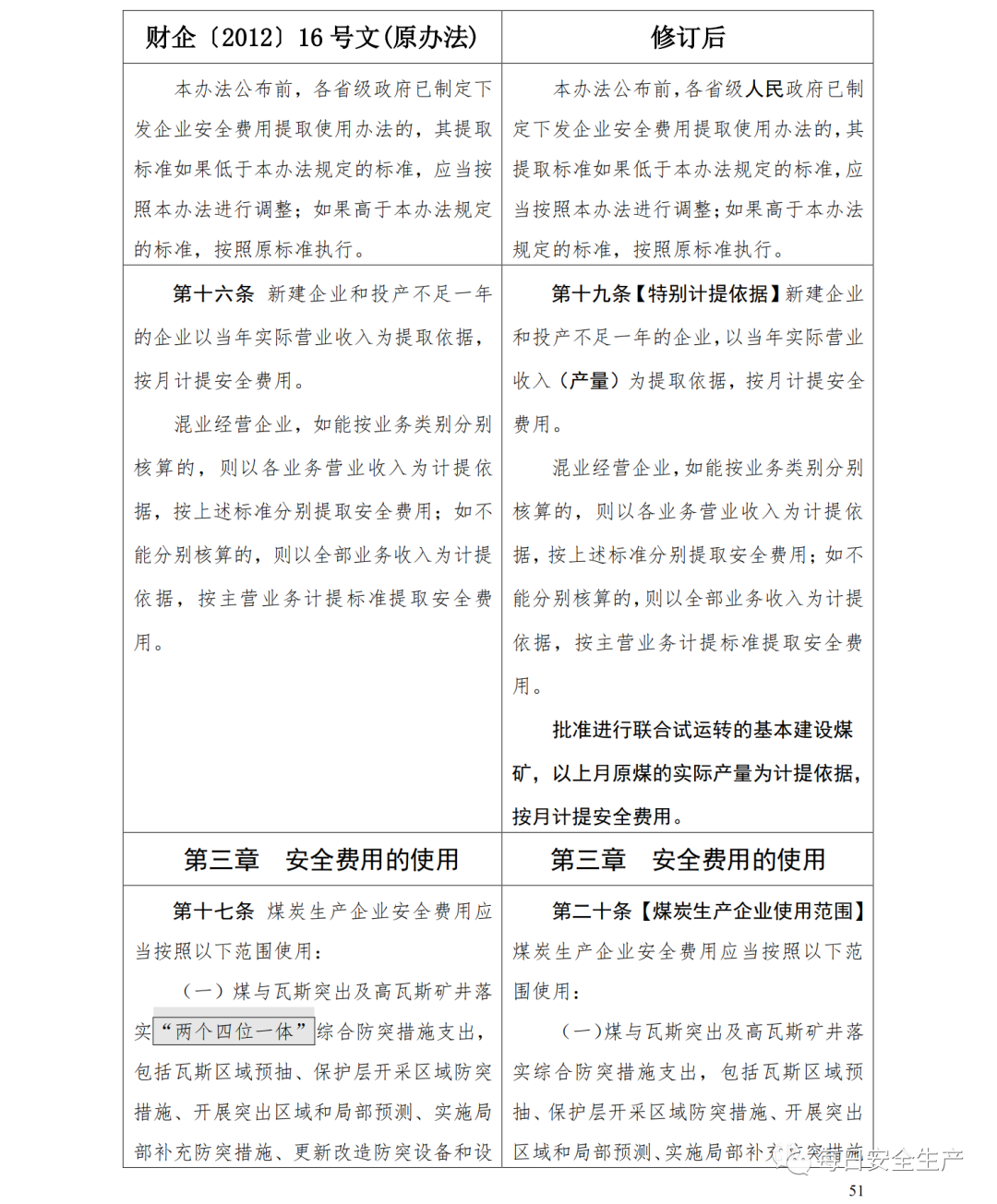
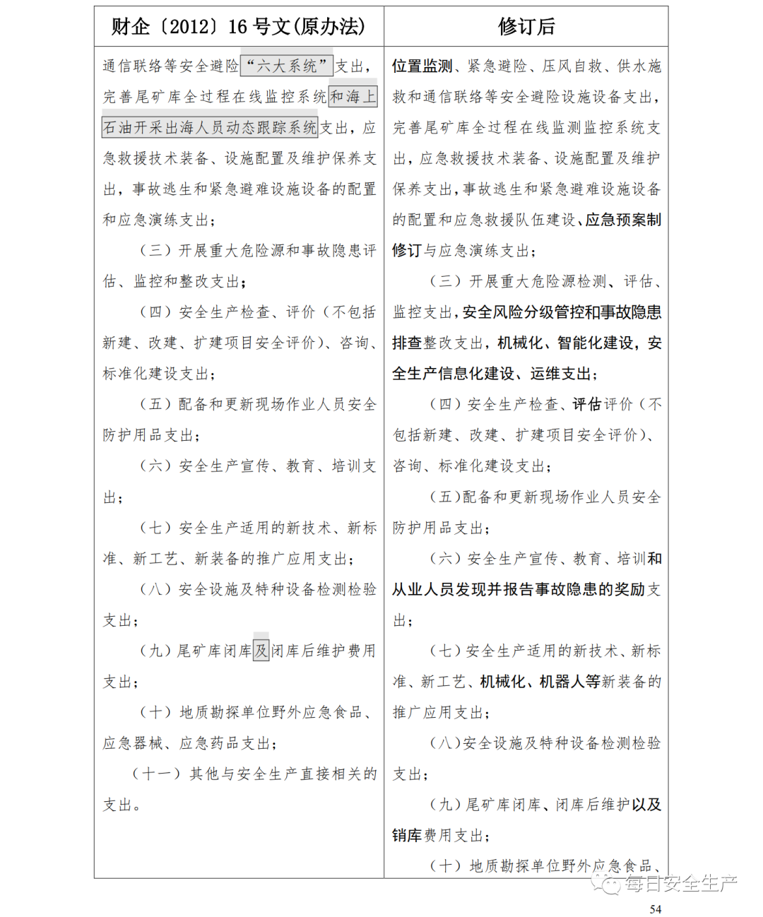
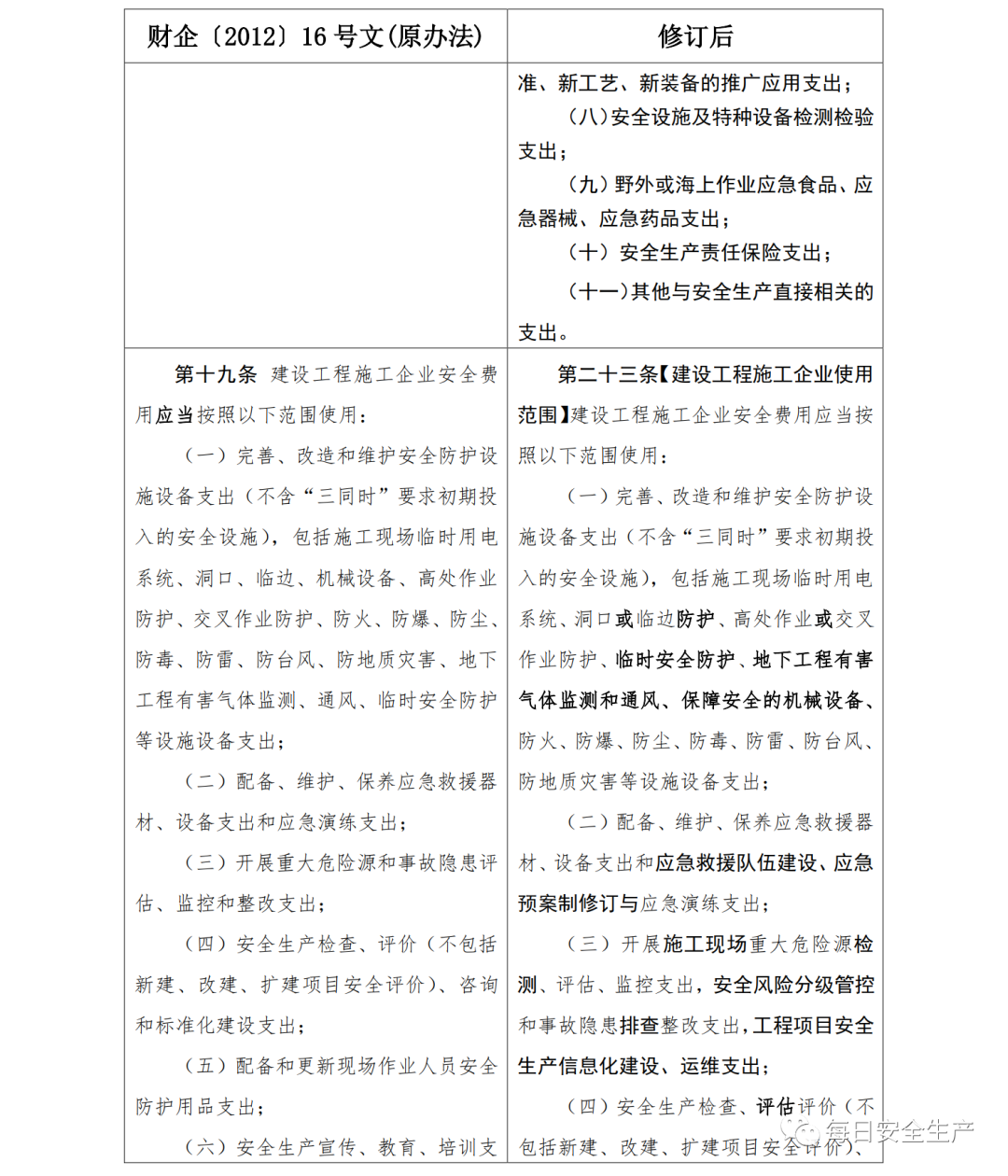
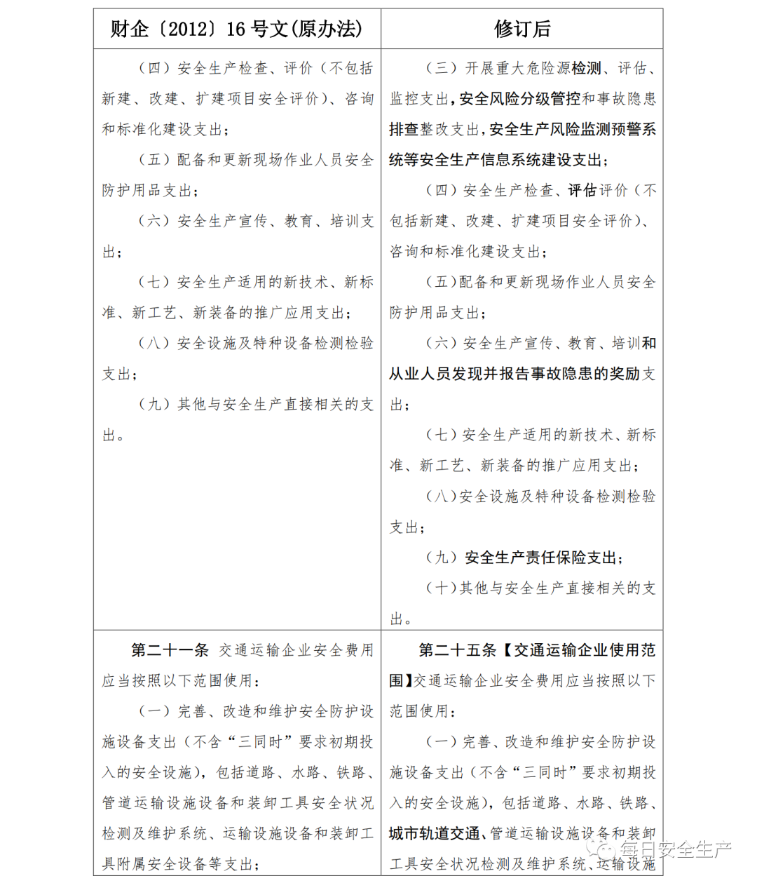
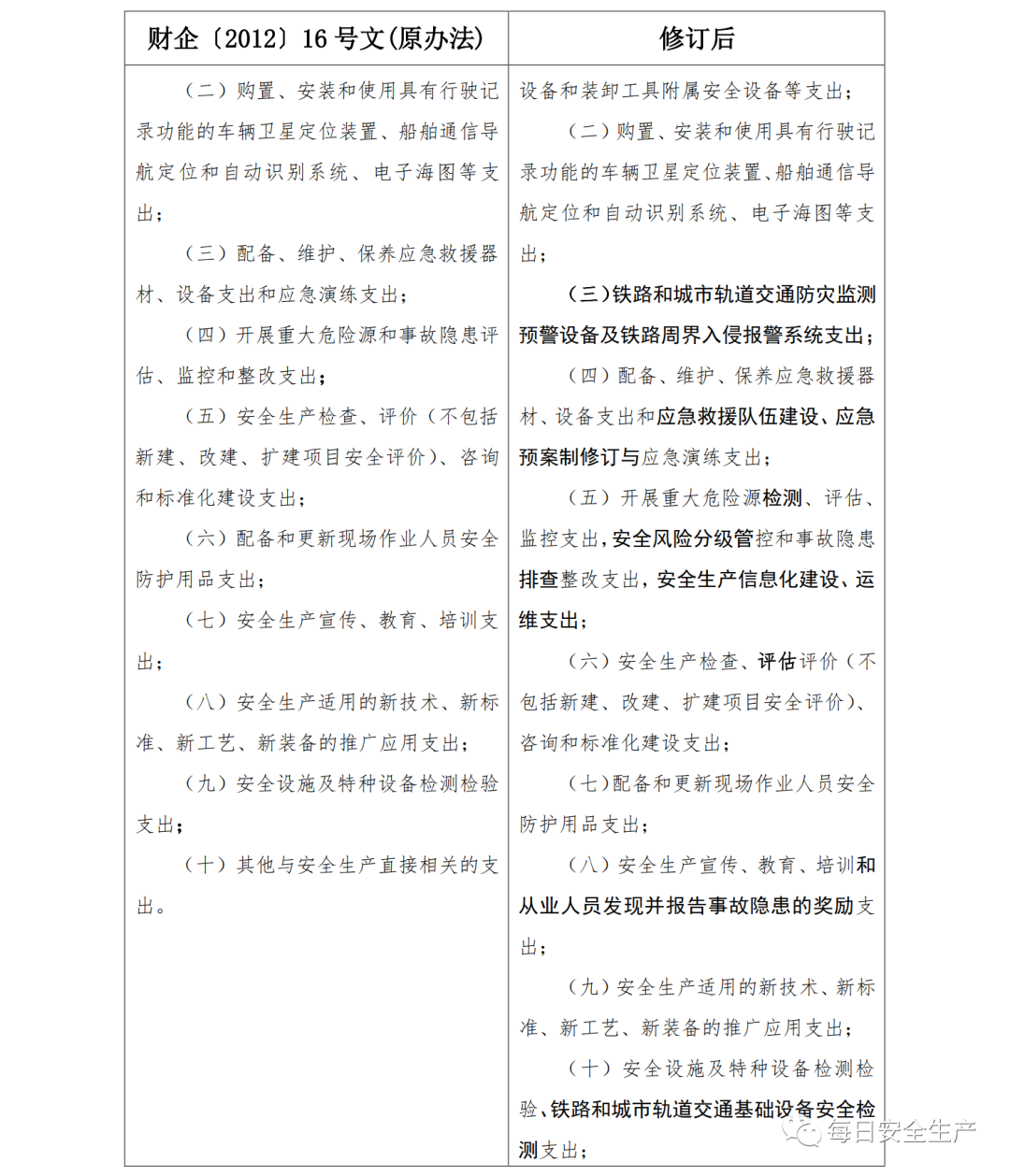
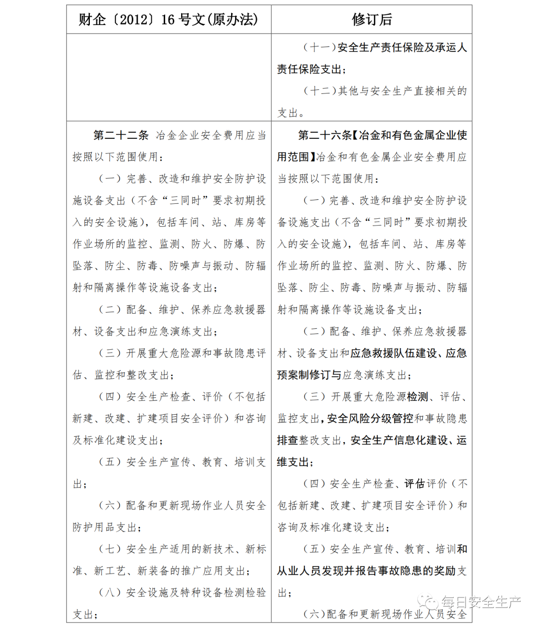
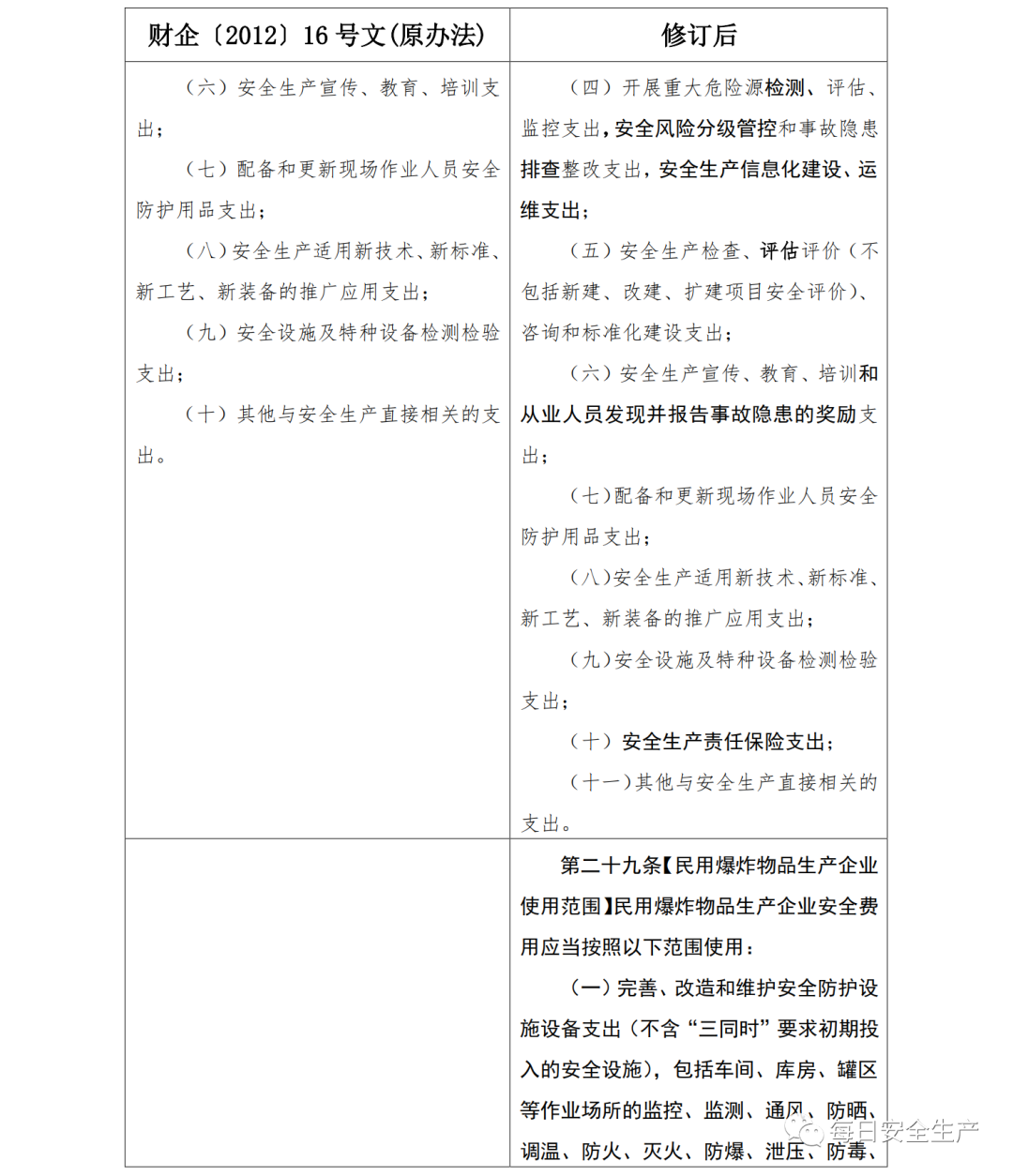
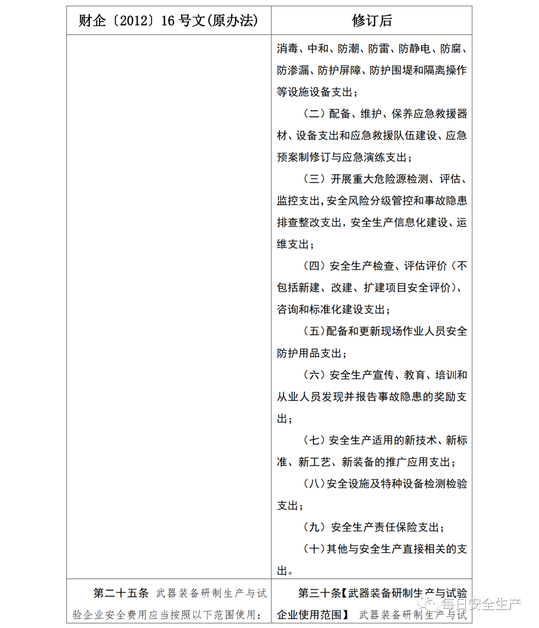
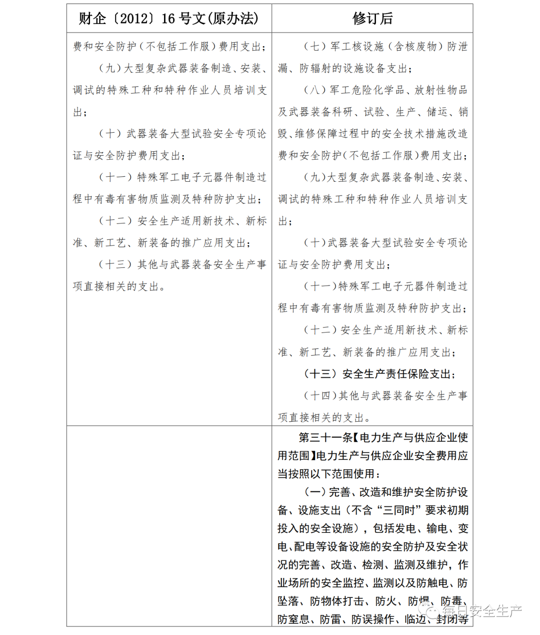
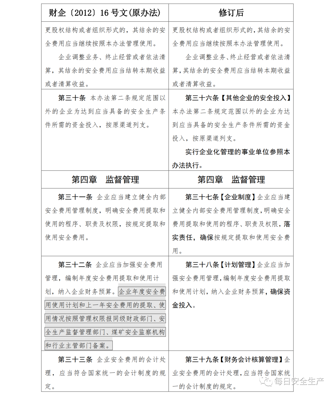
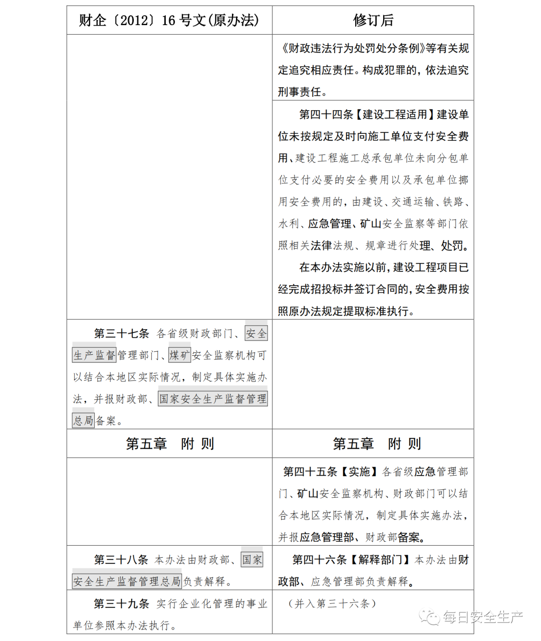
自2019年应急治理部办公厅宣布《企业清静用度提取和使用治理步伐》(征求意见稿)后,时隔两年财务部正式宣布修订稿,但随后一直没有正式宣布实验。
财务部的《企业清静生产用度提取和使用治理步伐(修订稿)》意见的函( 财资私函〔2021〕83号)一直未能官方宣布的缘故原由之一是:第三次修订后的《清静生产法》,2021年9月正式生效。相关的治理步伐需要要重新梳理,重新修订。
刚刚,应急治理部又重新宣布征求意见稿,这意味着新修订的《企业清静生产用度提取和使用治理步伐》将很快实验生效。2022年企业清静生产用度的提取和使用将迎来大变换。




































泉源:逐日清静生产
原文链接:https://mp.weixin.qq.com/s/rBt7i3rrxxcp-X0jcUcPdA



闽公网安备35099902000125号